炒股就看金麒麟分析师研报,权威,专业,及时,全面,助您挖掘潜力主题机会!
来源:一观大势
核心观点:海外金融紧缩预期边际改善,国内政策重心正转向内需主导。恐慌性抛售后,中国股市已至关键位置,建议持股过节。新兴科技是主线,价值也会有春天。
投资要点
▶大势研判:持股过节。近期中国股市波动较大,并出现单日恐慌式抛售,市场悲观情绪弥漫。究其原因:沃什“降息+缩表”倾向引发金融条件紧缩担忧、美股科技龙头巨额资本开支扰动与前期A股权重ETF持续被抛售交织助推了交易波动和信心走弱,加之临近春节长假观望情绪升温,客观上股市微观结构受到负面冲击。与当下谨慎共识不同的是,国泰海通策略坚决看好中国市场前景,建议持股过节:1)全球市场正快速计入美联储潜在的鹰派货币立场,但从路径角度沃什的降息立场更鸽派和确定。与此同时,贝森特澄清强美元政策并非指干预汇率,海外金融紧缩预期边际改善。2)中国 *** 的政策重心正转向内需主导,并作为首要任务,有望提振中国经济前景与资产回报。3) *** 近期再次强调“全力巩固资本市场稳中向好势头”,A股上市公司亦掀起回购热潮。我们认为,中国股市将逐步企稳与展开春季行情,眼下是增持良机。
▶重要的边际:内需政策提速,价值迎来春天。过去五年,中国内需增长经历了明显下行,比如房地产投资相对高点下滑45%,销售面积下滑50%,房价下滑30%,对民生和消费也形成了较大拖累。在国际形势愈发复杂和国内稳增长的压力下,内需政策的发力站在了重要的历史窗口和时机上。何立峰副总理近期在达沃斯论坛表态“中国把内需主导列为今年经济工作的首要任务”;近期《求是》刊发多篇文章,提出“房地产仍是支撑国民经济的基础产业”,“政策要一次性给足”、“高质量推动城市更新”等;近日,《经济日报》金观平指出围绕增强国内大循环内生动力和可靠性,党中央已做出科学部署,接下来还会有一系列政策措施、改革举措陆续出台。以上均表明重要的边际,内需政策的发令枪正渐行渐近。与之呼应的是,截止2025年底,消费地产链总市值占全部A股仅18%,偏股型公募基金对消费地产链持仓占比仅15%,均较2020年高点水平显著下滑,内需相关行业股价与筹码结构出清已较为充分。
▶行业比较:新兴科技是主线,别忘了价值也会有春天。1)内需价值:春节后内需板块超额概率更高,叠加扩内需成为重要增长抓手,而市场预期与持仓均处于底部。推荐:消费者服务/食品饮料/航空,与化工/房地产/建材;2)新兴科技:中美的竞争不再只是贸易的竞争,更是生产效率的竞争。推荐:港股互联网/传媒/计算机/机器人/电子/军工,以及储能/电网等出海制造;3)大金融:市场重要的稳定器且受益于财富管理需求增长,推荐:券商/保险/银行。
▶主题推荐:1、商业航天:多地两会部署商业航天产业发展,看好太空算力与火箭制造、发射服务产业链。2、机器人:多款机器人产品将亮相春晚,特斯拉三代机器人发布在即,看好电子皮肤/传感器/灵巧手。3、城市更新:上海明确深入实施城市更新行动,开启收购二手房用做保租房,看好消费建材/地下管网等。4、内需消费:服务消费成为新引擎,看好赛事/演艺/票根经济等新业态新模式新场景。
▶风险提示:海外经济衰退超预期,全球地缘政治的不确定性。
目录

01
大势研判:持股过节
大势研判:持股过节。近期中国股市波动较大,并出现单日恐慌式抛售,市场悲观情绪弥漫。究其原因:沃什“降息+缩表”倾向引发金融条件紧缩担忧、美股科技龙头巨额资本开支扰动与前期A股权重ETF持续被抛售交织助推了交易波动和信心走弱,加之临近春节长假观望情绪升温,客观上股市微观结构受到负面冲击。与当下谨慎共识不同的是,国泰海通策略坚决看好中国市场前景,建议持股过节:1)全球市场正快速计入美联储潜在的鹰派货币立场,但从路径角度沃什的降息立场更鸽派和确定。与此同时,贝森特澄清强美元政策并非指干预汇率,海外金融紧缩预期边际改善。2)中国 *** 的政策重心正转向内需主导,并作为首要任务,有望提振中国经济前景与资产回报。3) *** 近期再次强调“全力巩固资本市场稳中向好势头”,A股上市公司亦掀起回购热潮。我们认为,中国股市将逐步企稳与展开春季行情,眼下是增持的良机。




02
重要的边际:内需政策提速,价值迎来春天
重要的边际:内需政策提速,价值迎来春天。过去五年,中国内需增长经历了明显下行,比如房地产投资相对高点下滑45%,销售面积下滑50%,房价下滑30%,对民生和消费也形成了较大拖累。在国际形势愈发复杂和国内稳增长的压力下,内需政策的发力站在了重要的历史窗口和时机上。何立峰副总理近期在达沃斯论坛表态“中国把内需主导列为今年经济工作的首要任务”;近期《求是》刊发多篇文章,提出“房地产仍是支撑国民经济的基础产业”,“政策要一次性给足”、“高质量推动城市更新”等;近日,《经济日报》金观平指出围绕增强国内大循环内生动力和可靠性,党中央已做出科学部署,接下来还会有一系列政策措施、改革举措陆续出台。以上均表明重要的边际,内需政策的发令枪正渐行渐进。与之呼应的是,截止2025年底,消费地产链总市值占全部A股仅18%,偏股型公募基金对消费地产链持仓占比仅15%,均较2020年高点水平显著下滑,内需相关行业股价与筹码结构出清已较为充分。



03
行业比较:新兴科技是主线,别忘了价值也会有春天
行业比较:新兴科技是主线,别忘了价值也会有春天。1)内需价值:春节后内需板块超额概率更高,叠加扩内需成为重要增长抓手,而市场预期与持仓均处于底部。推荐:消费者服务/食品饮料/航空,与化工/房地产/建材;2)新兴科技:中美的竞争不再只是贸易的竞争,更是生产效率的竞争。推荐:港股互联网/传媒/计算机/机器人/电子/军工,以及储能/电网等出海制造;3)大金融:市场重要的稳定器且受益于财富管理需求增长,推荐:券商/保险/银行。
节后市场绝对收益胜率高,重视内需板块超额收益机会。我们统计了2014-2025年来,春节之后市场各板块的涨跌幅。从整体来看,春节之后一直到3月底是较好的做多窗口。万得全A实现正收益的概率达到58%,小盘和中盘(以中证1000和中证500为代表)实现正收益的概率更高均为67%,我们认为这主要因为节后市场流动性重回宽松,叠加临近“两会”的重要政策窗口,市场风险偏好得以改善,带来交投活跃。从结构来看,内需板块相对胜率(较全A实现超额收益的概率)居前。行业上主要是纺服/建筑/建材/机械/社服/轻工/美护/基化/农牧/医药相对胜率居前,我们认为这主要因为“节后会前”出行消费类催化众多且年初基建预期较高。


内需与顺周期:产能周期处于底部区间,需求景气有望从涨价资源品和服务消费扩散。从供给端来看,内需产业上市公司产能处于历史低位。我们使用资本开支和固定资产来衡量行业的增量产能和存量产能,产能增速所处历史分位越低代表行业供给出清程度越大。截止2025Q3,A股出清程度更大的产业主要集中于地产建筑链和必选消费,一级行业主要为房地产/建材/建筑/医药/农牧/食饮/商贸;二级细分行业主要为地产开发/服装家纺/饮料乳品/化学制药/动物保健/养殖/食品加工/房屋建设/化学原料等。从需求端来看,当前内需板块景气主要来源于供给偏紧的有色/化工和服务消费,我们认为在内需整体供给收缩条件下,当前景气线索有望在产业链上下游实现扩散,尤其是服务消费带动食品供应链景气回暖。



科技成长:新兴科技仍是盈利主要驱动,聚焦AI+出海强势增长赛道。从工业企业利润结构来看,2025Q4新兴科技(TMT+科技制造)以及受其带动的有色化工制造产业占据了绝大部分工业企业利润,且比例仍在持续提升。新兴科技产业盈利增长强势的原因主要来自两个方面:

1)全球AI基建投资的快速增长。随着AI应用不断取得突破,全球算力需求仍在井喷,科技硬件景气持续受到拉动,2025Q4我国半导体销售额增速高位提升,全球半导体和电子产业进入强复苏周期。展望2026年,国内云厂商AIDC建设或提速,国产芯片/光模块/存储/电子等行业高景气有望延续,同时看好港股互联网/传媒/计算机等AI应用方向。

2)新兴市场国家工业化加速中企出海。2025年美联储重启降息,推动全球金融市场延续宽松周期,根据历史经验,我们认为在新一轮宽松周期下,新兴市场国家工业建设有望加快并带动全球资本品需求增长提速。中国工业体系健全,生产效率强大,先进制造产业具有强大的竞争优势,我们认为中国制造企业将在2026年加速出海,盈利充分受益新兴市场国家工业化所带来的增长红利。

大金融:低利率时代,居民财富管理需求有望持续增长,保险/证券更受益。2025年随着存款利率下调,国内人身险保费收入增速有所提升,低利率时代下,居民财富管理需求有望持续增长。与此同时,国内经济转型加快,资本市场制度和长期资金入市机制更加完善,这有助于居民存款通过保险和基金进入资本市场,2025年上证综合指数突破4000点,股市成交中枢明显上移。展望2026年,我们认为中国低利率环境仍将延续,随着资本市场改革继续深化,保险/证券业绩将持续受益于居民存款入市。

04
主题推荐:商业航天/机器人/城市更新/内需消费
1、商业航天:多省市两会部署商业航天相关产业发展,马斯克给出太空算力部署路线图,太空算力成为商业航天产业发展新路径,看好航天新基建/应用新场景/前沿新技术等领域投资
投资建议:山东提出推动烟台东方航天港融入国家商业航天布局。河南提出建强先进制造业体系,支持天兵科技、天章卫星等商业航天企业做大做优。海南提出加快商业航天发射场及配套产业重大项目建设。马斯克团队考察中国光伏产业链提升资本市场关注热度。此前,特斯拉CEO马斯克在达沃斯世界经济论坛指出,2-3年内太空将成为部署AI数据中心成本更低的地方,并指出星舰若实现完全可复用,将使太空准入成本下降100倍,每磅运费不足100美元。太空算力是针对地面数据中心存在的高能耗、高碳排放及服务覆盖范围有限等问题,基于空间太阳能构建绿色低碳太空计算中心方案,预计我国将在2030年前建成世界领先的太空计算中心,打造绿色、高效、集约、便捷的新型太空算力基础设施。
方向一:太空算力为商业航天发展提供新的应用场景,看好中大型可复用液体火箭制造与发射服务产业链;
方向二:受益太空算力广阔发展前景,且具备供应链配套优势的砷化镓/异质结/钙钛矿光伏电池。
2、机器人:多地部署机器人产业2026年发展任务,多家机器人公司产品将亮相马年春晚,特斯拉三代机器人发布在即,机器人电子皮肤大单落地,产业规模化量产进程有望加速
投资建议:山东提出力争机器人和智能装备产业规模突破2000亿元。浙江提出“一链一策”推动人形机器人等产业发展。灵心巧手向福莱新材采购10万套触觉传感器,显示产业规模化量产加速。宇树、银河通用、松延动力等多家机器人公司产品将亮相2026马年春晚。第三代特斯拉Optimus人形机器人即将亮相,预计将年产100万台。我国完整的制造业供应链优势,构筑技术和规模化基础,把握新技术应用与核心本体厂商量产两条主线。
方向一:受益技术升级迭代的传感器/电子皮肤/灵巧手/丝杠等关键环节;
方向二:具备规模化量产能力的特斯拉、宇树、智元等机器人核心供应链。
3、城市更新:国常会谋划城市更新等重点领域重大项目工程,上海明确深入实施城市更新行动,官宣收购二手房做保租房,老旧小区、城中村改造,地下管网等城市基础设施与公共空间设施投资有望加码
投资建议:国常会提出在基础设施、城市更新等重点领域,深入谋划推动一批重大项目、重大工程。上海市明确今年要深入实施城市更新行动,推动城中村改造提速扩容增效,全面启动整体改造项目,启动收购存量二手房扩大保租房供给。2024年全国城市更新项目数量60015个,完成总投资额2.9万亿元。2024年以来,各地城市更新工作持续深入,中央财政支持开展城市更新示范工作已覆盖两批35个城市,住房城乡建设部陆续发布2批(第三批、第四批)31项实施城市更新行动可复制经验做法清单,2批41个城市更新典型案例。城镇老旧小区改造、城中村改造及地下管网改造等是城市更新重要内容。
方向一:受益老旧小区、城中村改造投资的防水、管材、涂料等消费建材;
方向二:受益城市基础设施与公共空间更新建设的地下管网、园林绿化等。
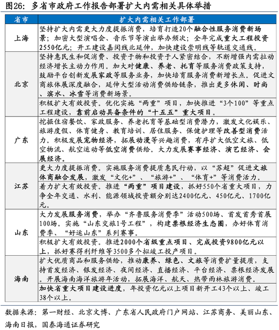
4、内需消费:多地部署扩大内需具体举措,服务消费成为重要引擎,看好赛事经济、演艺经济、票根经济等新业态新模式新场景
投资建议:中国居民消费结构从商品消费为主向商品消费和服务消费并重转变,服务消费日益成为经济高质量发展的重要引擎,2025年我国人均服务性消费支出占居民人均消费支出的比重达46.1%。上海提出培育打造20个融合 *** 消费新场景;加密大型演唱会、音乐节等演出举办频次;全年完成重大工程投资2550亿元。广东提出积极发展宠物经济,大力发展赛事经济、演艺经济、会展经济。江苏提出以“苏超”促进文旅体商融合发展,激发“文化+”、“旅游+”、“体育+”等消费活力;力争全年交通、水利、能源领域投资额分别达2400亿元、450亿元、1700亿元。据体育总局监测,我国重点赛事场均可带动消费2215.1万元。
方向一:受益促消费与假期政策优化的旅游/酒店/OTA/免税/航空;
方向二:受益情绪价值消费高增和大众消费底部修复的游戏/潮玩/动销改善大众品等。



05
风险提示
风险提示:海外经济衰退超预期,全球地缘政治的不确定性。