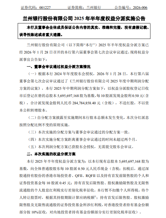
2月2日金融一线消息,兰州银行发布2025年半年度权益分派实施公告,根据该行2024年年度股东会授权,2026年1月28日,该行第六届董事会第七次会议审议通过了《兰州银行股份有限公司2025年度中期利润分配方案的议案》,2025年中期利润分配方案如下:以权益分派股权登记日收市后登记在册的总股本5,695,697,168股为基数,每10股派发现金股利0.50元(含税),合计派发现金股利人民币284,784,858.40元(含税),不送红股,不以资本公积转增股本。

2月2日金融一线消息,兰州银行发布2025年半年度权益分派实施公告,根据该行2024年年度股东会授权,2026年1月28日,该行第六届董事会第七次会议审议通过了《兰州银行股份有限公司2025年度中期利润分配方案的议案》,2025年中期利润分配方案如下:以权益分派股权登记日收市后登记在册的总股本5,695,697,168股为基数,每10股派发现金股利0.50元(含税),合计派发现金股利人民币284,784,858.40元(含税),不送红股,不以资本公积转增股本。
