东方证券“吞并”上海证券,券业整合进入深水区

0561news 4 0

  炒股就看金麒麟分析师研报,权威,专业,及时,全面,助您挖掘潜力主题机会!

  来源:财事汇

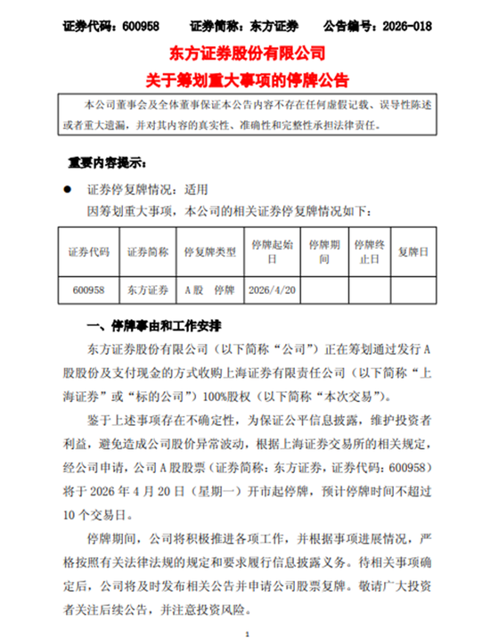
  2026年4月19日,A股券商板块迎来重磅冲击波——东方证券(600958.SH、03958.HK)发布公告,正式官宣筹划收购上海证券100%股权——这一次,不再是控股股东的更迭,而是一场彻底的“吞并”。

  当市场还在消化东吴东海合并带来的余震时,上海滩的券业版图再次迎来历史性重塑。东方证券拟通过发行A股股份及支付现金方式,收购上海证券100%股权。若交易完成后,合并主体总资产或将突破6000亿元,净资产超过1000亿元,有望跻身行业前十。

东方证券“吞并”上海证券,券业整合进入深水区

  来源:公司公告

  上海金融国资整合

  6000亿券商巨头呼之欲出

  不同于券业常见的“头部吞尾部”并购,此次交易的双方均具备核心竞争力:东方证券作为千亿级综合类券商,手握东证资管这一国内头部资管王牌;上海证券则是扎根上海、辐射全国的区域龙头,经纪业务网点布局扎实。二者的整合,既是上海金融国资优化布局的关键一步,也是政策导向下券业集中度提升的缩影。

  据东方证券公告,此次并购的交易框架已初步敲定:东方证券拟与上海证券五大股东签署意向协议,其中,以发行A股股份方式收购百联集团持有的50%股权、上海国际集团投资持有的16.33%股权、上海国际集团持有的7.68%股权、上海城投集团持有的1%股权;以“发行股份+现金”组合方式,收购国泰海通持有的24.99%股权(其中18.74%以股份支付,6.25%以现金支付)。

  股权穿透可见,上海证券的最终控制方为上海市国资委,百联集团、上海国际集团等均为上海本土核心国资平台,这意味着此次并购本质上是上海金融国资的优化整合,更是深化金融国企改革、助力上海国际金融中心建设的重要举措。

  自2023年中央金融工作会议明确提出“培育一流投资银行”,2024年新“国九条”进一步明确支持头部机构通过并购重组提升核心竞争力以来,券业并购潮持续升温,而本次交易正是这一政策导向的具体落地,也印证了券业“强者恒强”的发展逻辑。

  基本面回顾,双增长引擎驱动整合

  回顾东方证券近年来的财务轨迹,能理解其“做强做大”的迫切性。2023年是东方证券近年来的业绩转折点,公司营业收入170.9亿元,同比减少8.75%;归母净利润27.54亿元,同比减少8.53%。

  分业务看,资管业务净收入20.3亿元,同比大降23.31%,主要受股市震荡及公募基金费率改革影响;经纪业务净收入27.81亿元,同比下降9.85%,权益市场低迷导致代销规模缩水。

  进入2024年,东方证券稳健复苏,公司营业收入191.9亿元,同比增长12.29%;归母净利润33.5亿元,同比增长21.66%。

  投资业务成为更大亮点——投资收益(含公允价值)达58.3亿元,同比激增129.36%,主要得益于金融工具投资收益增加。但公允价值变动收益亏损4.5亿元,显示衍生品业务仍有波动。

  与此同时,财富及资产管理业务收入123.4亿元,同比增长7.84%;投行及另类投资业务收入13.6亿元,同比大幅下滑33.66%,IPO监管趋严的冲击显而易见。

  尤其是2025年东方证券盈利能力实现大幅跃升。公开数据显示,东方证券实现营业收入153.58亿元,同比增长26.18%;归母净利润56.34亿元,同比暴增68.16%,创下近十年新高。

  这一年,东方证券2025年末资产合计较2023年增长26.9%,公司累计分红26.99亿元,同样创历史新高。客户资金账户总数达329.01万户,较上年末增长12.68%;托管资产总额1.08万亿元,较上年末增长22.67%。

  相比东方证券的起伏,上海证券近年来的业绩表现堪较为稳健。2025年末,上海证券总资产957.7亿元,净资产198.1亿元;2025年实现营业收入34.3亿元,归母净利润13.24亿元。

  两家券商的“双向赋能”与潜在挑战

  对于东方证券与上海证券而言,两家业务布局的高度互补,是此次并购最核心的逻辑支撑。若成功整合,有望实现“1+1>2”的协同效应。

  东方证券作为综合类券商,业务布局全面,核心优势集中在资产管理、投资银行和自营业务三大板块。其中,子公司东证资管作为国内头部公募基金子公司,长期业绩稳居行业前列,是东方证券的“现金牛”业务;投行业务在股权融资、债券承销领域具备较强竞争力,依托上海本土资源,服务了大量优质企业;自营业务规模较大,2025年盈利能力显著提升,成为业绩增长的重要支撑。此外,东方证券在全国设有170家分支机构,全资持有东证期货、东证资本等专业子公司,并参股汇添富基金,业务协同效应显著。

  上海证券则以经纪业务为核心,财富管理业务稳步推进,区域布局优势明显。截至2024年末,该公司在全国拥有9家分公司、72家证券营业部,形成以上海为中心,辐射温州、北京、深圳、重庆等发达城市的经营 *** ,股基交易市场份额0.4267%。

  不难看出,东方证券的资管、投行优势,与上海证券的经纪、财富管理及区域网点优势,形成了完美的互补闭环。并购完成后,东方证券可借助上海证券的网点布局,扩大经纪业务覆盖面,提升财富管理客户基数;上海证券则可依托东方证券的资管、投行资源,快速弥补自身业务短板,实现从区域券商向综合券商的转型。

  合规隐忧,整合前的历史风险

  另外需要警惕的是,合规作为券商的生命线,也是并购整合过程中需要重点关注的风险点。据 *** 及地方证监局公告,近年东方证券因“未采取有效措施规范员工展业”“尽职调查不充分”等问题,累计收到多张罚单。

  例如东方证券在2026年3月因广誉远( *** )中药股份有限公司发行股份购买资产项目的持续督导工作存在多项违规,被上海证监局出具警示函。2025年11月四川证监局披露,东方证券德阳庐山南路证券营业部因“合规管理和从业人员执业管理不到位”“未及时报告影响客户权益的重大事件”被责令改正;同年4月,深交所对东方证券及相关人员出具监管函,指出其在罗博特科重组项目中未督促上市公司及时披露关键协议,尽职调查流于形式。

  此外,上海证券近一年来多次被监管部门处罚。2026年4月,中国人民银行上海市分行对其处以265.06万元罚款,处罚原因包括未按规定制定洗钱风险管理制度、未按规定开展客户尽职调查、未按规定报告可疑交易等三项违法行为。

  2025年11月,浙江证监局对上海证券出具警示函,因其瑞安塘下大道证券营业部在2017年至2021年间,存在多名员工违反廉洁从业规定的情况,反映出其内部控制失效、合规管理存在漏洞,该处罚已被记入证券期货市场诚信档案。

  并购潮持续升温

  券业集中度加速提升

  此次东方证券并购上海证券,是近年来证券行业并购潮的延续与升级。在政策支持叠加市场竞争压力的背景下,券业并购加速迈向精准化,呈现出“强强联合、区域整合、业务互补”的新特征,行业集中度持续提升。

  复盘近年券业并购案例不难发现,此前的并购多以“头部券商吞并中小券商”为主,核心目的是扩大网点布局、补充资本实力;而近年来,像东方证券与上海证券这样的“强强联合”案例逐渐增多,核心逻辑从“规模扩张”转向“协同赋能”。例如2025年4月,国泰君安吸收合并海通证券,新主体核心财务指标跃居行业前列。两者渠道共享、投研融合、风控统一,推动整体利润回报。

  业内人士分析认为,随着新“国九条”政策的持续落地,券业并购将进一步升温,未来将有更多具备互补优势的券商实现整合,行业将逐步形成“头部集中、中型差异化、小型专业化”的格局。而东方证券与上海证券的并购,或将成为这一趋势下的标杆案例,为后续券业整合提供参考。

  值得注意的是,并购只是手段,协同才是核心。无论对于两家券商,还是整个行业而言,只有实现业务、管理、文化的深度融合,才能真正发挥并购的价值,实现高质量发展。

  未来,随着整合的逐步推进,这场上海本土券商的“联姻”,能否真正实现“1+1>2”的协同效应,改写券业格局,市场将持续关注。(《理财周刊-财事汇》出品)

  免责声明:文章表述的意见不构成任何投资建议,投资者据此操作,风险自担。