广发证券太牛了!高管逆势涨薪百万

0561news 4 0

  炒股就看金麒麟分析师研报,权威,专业,及时,全面,助您挖掘潜力主题机会!

  来源:挖掘机007

  在金融行业整体面临薪酬压缩与合规压力的宏观背景下,一则关于头部券商核心管理层薪酬大幅上涨的消息,无疑在行业内投下了一枚重磅炸弹。

广发证券太牛了!高管逆势涨薪百万

  2026年4月3日,广发证券发布的年报及相关市场分析显示,这家混合所有制券商的高管团队在2025年度实现了薪酬的显著跃升。

  与市场普遍预期的紧缩策略截然不同,广发证券的核心高管层在这一年不仅稳住了阵脚,更实现了人均百万级的薪酬增长。这一现象背后,折射出的是市场化机制与行业严监管之间的复杂博弈。

  核心高管薪酬集体飙升

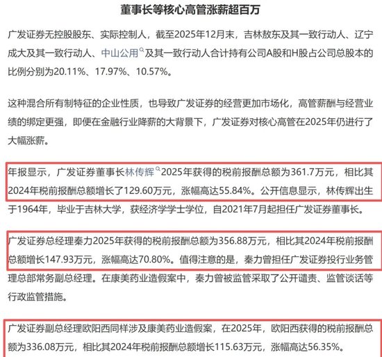
  数据是更具说服力的证据。根据广发证券披露的2025年年度报告,公司董事长林传辉、总经理秦力等核心高管的税前报酬均出现了大幅上涨,涨幅普遍超过百分之五十。

  林传辉作为广发证券的掌舵人,其2025年的税前报酬总额达到了361万7千元。相比上一年度,这一数字增加了近130万元,涨幅高达55.84%。

  总经理秦力的薪酬表现同样抢眼,其2025年税前报酬为356万8千8百元,较上一年度激增147万,涨幅超过70%。

广发证券太牛了!高管逆势涨薪百万

  值得注意的是,此次涨薪并非个例,而是覆盖了广发证券的整个核心管理层。包括常务副总经理、财务总监以及多位副总经理在内的高管团队,薪酬均出现了不同程度的显著增长,部分高管的薪酬增量甚至超过了二百万元。

  混合所有制下的市场化博弈

  在金融行业降薪成为常态的当下,广发证券为何敢于逆势而为?这与其独特的企业性质密不可分。

  广发证券并无传统意义上的单一控股股东和实际控制人,其股权结构呈现出典型的混合所有制特征。截至2025年12月末,吉林敖东、辽宁成大、中山公用等主要股东及其一致行动人共同持有公司股份。这种股权结构使得公司的经营决策更加市场化,摆脱了传统国企的薪酬管制束缚。

  在这一机制下,高管薪酬与经营业绩的绑定关系更为紧密。广发证券似乎通过这种极具市场竞争力的薪酬策略,来激励核心团队在复杂的市场环境中创造业绩。

  即便面临外部监管的高压,广发证券依然选择通过市场化手段来保留和吸引人才,这在一定程度上挑战了当前金融行业降薪的主流叙事。

  光环与阴影并存的管理层

  然而,这份光鲜的薪酬榜单背后,并非全无隐忧。广发证券的高管团队在享受高薪待遇的同时,也背负着沉重的历史包袱与监管压力。

  现任总经理秦力和副总经理欧阳西,均曾在康美药业财务造假案中受到监管机构的公开谴责和监管谈话。这一历史污点,使得外界对广发证券的内部治理和风控能力始终存有疑虑。在合规经营成为监管核心的今天,曾涉入重大财务造假案的高管团队,如今却拿着百万级的涨薪,这种反差无疑加剧了公众对券商内部激励机制与风险责任对等性的讨论。

  广发证券的这一轮涨薪,不仅是数字的游戏,更是市场化改革与合规风控之间的一次激烈碰撞。在没有绝对控股方的背景下,这种薪酬策略究竟是激发企业活力的良药,还是加剧风险隐患的诱因,仍有待市场和时间的检验。