交通银行就利润分配方案公告存在文字错误致歉

0561news 3 0

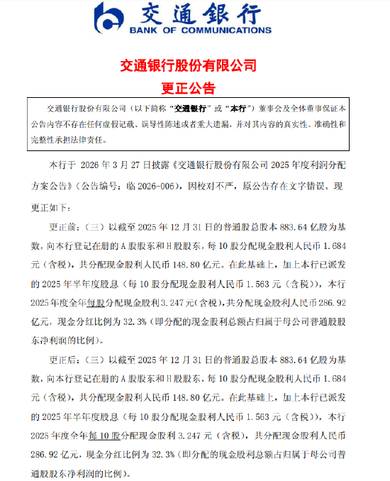
  3月30日金融一线消息,交通银行今日发布更正公告:本行于2026年3月27日披露《交通银行股份有限公司2025年度利润分配方案公告》,因校对不严,原公告存在文字错误。“每股分配现金股利3.247元(含税)”,现更正为“每10股分配现金股利3.247元(含税)”。

交通银行就利润分配方案公告存在文字错误致歉