
来源:东方财富研究中心
上周(3月23日至27日),A股三大股指经历周一的深跌后有所反弹,但仍悉数收跌,其中,沪指单周下跌1.09%,深成指跌0.76%,创业板指跌幅达1.68%。
板块方面,锂电池产业链上周爆发,电解液、锂盐方向领涨,化工板块反复走强,创新药概念表现活跃,部分电力股亦保持强势,存储芯片、卫星互联网、AI应用等跌幅居前。
锂电“供需反转” 量价齐升可期
储能+动力双需求超预期引爆全链排产,叠加全球锂供给收紧、库存低位与内外政策共振,驱动锂价与锂电池板块逆势上行。
东莞证券最新研报指出,3月锂电池产业链排产显著复苏,4月预排产将环比继续提升,显示下游需求旺盛。资源端津巴布韦锂矿出口禁令仍未解除,增加供给的不确定性,或为上游材料带来涨价支撑。全年来看,产业链供需格局有望继续趋于改善,量价齐升可期。
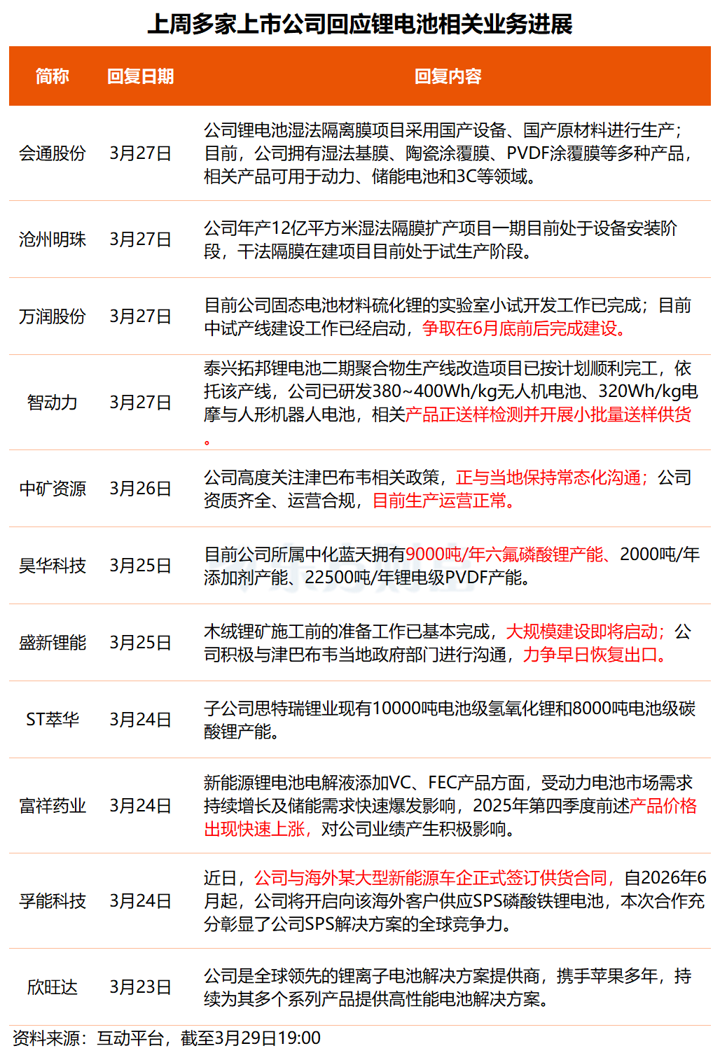
据不完全统计,上周有多家上市公司在互动平台对锂电池相关提问进行了回复:
其中,中矿资源上周四在互动平台上表示,公司高度关注津巴布韦相关政策,正与当地保持常态化沟通。当地政策旨在规范出口秩序、推动本地深加工。公司资质齐全、运营合规,目前生产运营正常。
盛新锂能上周三在互动平台透露,木绒锂矿施工前的准备工作已基本完成,大规模建设即将启动;公司将充分发挥在四川高海拔地区开发锂矿项目的经验,全力推动木绒锂矿的开发建设工作,以尽快实现锂矿资源的大幅度增量供给。关于津巴布韦问题,盛新锂能表示,公司积极与当地 *** 部门进行沟通,力争早日恢复出口。
富祥药业上周二表示,公司业务涵盖医药制造、锂电池电解液添加剂以及合成生物等板块。新能源锂电池电解液添加VC、FEC产品方面,受动力电池市场需求持续增长及储能需求快速爆发影响,2025年第四季度前述产品价格出现快速上涨,对公司业绩产生积极影响。

算电协同有望打开绿电企业新增长空间
算电协同国家战略+绿电应用占比80%硬约束,以及绿电直连、虚拟电厂等政策密集催化,叠加风光装机高增与消纳改善,驱动绿电板块持续活跃。
国盛证券指出,算电协同明确为新基建范畴,发电侧“以价换量/以绿换量”弹性凸显,电网侧需求倒逼升级改造,建议关注算电协同相关标的。同时,算电协同有望打开绿电企业新增长空间,看好优质风光资产。
据不完全统计,上周有多家上市公司在互动平台对绿色电力相关提问进行了回复:
皖能电力上周五表示,公司未来积极实施结构调整战略,做大新能源,加快推进绿色低碳转型。
云南能投上周二在互动平台上表示,公司聚焦新能源主业,稳步推进项目建设,持续提升绿色电力供应能力。截至目前,公司投运的264.486万千瓦新能源项目均为全额上网的发电项目,无电算协同方面的项目。
云南能投还透露,公司正密切跟踪国家及云南省促进新能源消纳相关政策,持续加强资源获取力度,未来在结合云南区域优势与新能源资源禀赋基础上,积极研究通过源网荷储、绿电直连及非电利用等方式,发挥绿电和产业的协同优势,致力于成为“区域内一流绿色能源企业和具有竞争力的综合能源运营商”。
军信股份上周一表示,公司持续关注和跟踪垃圾焚烧发电产业与数字产业、智能制造产业等新兴领域的融合发展,于2025年6月与长沙数字集团签订战略合作协议,双方将围绕“无废城市”建设、绿色电力和智算产业协同发展等领域展开合作,以打造“垃圾焚烧发电+绿色算力中心”标杆示范项目为目标。
