滁州皖东农村商业银行被罚75万元:未按规定报送备案类账户开立、撤销资料等

0561news 3 0

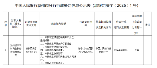
  3月27日金融一线消息,中国人民银行滁州市分行行政处罚信息公示表显示,滁州皖东农村商业银行股份有限公司因未按规定报送备案类账户开立、撤销资料;未按规定开展客户尽职调查;未按规定报告可疑交易;发现假币而未收缴;未按规定收缴假币;未按规定将假币解缴当地人民银行;违规占压财政资金,被警告,并处罚款人民币75万元。

滁州皖东农村商业银行被罚75万元:未按规定报送备案类账户开立、撤销资料等