武汉城市一卡通支付被罚89万元:未按照规定存放备付金、未按照规定开展客户尽职调查

0561news 5 0

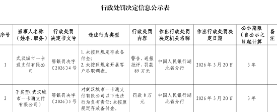
  3月27日金融一线消息,中国人民银行湖北省分行行政处罚决定信息公示表显示,武汉城市一卡通支付有限公司因未按照规定存放备付金、未按照规定开展客户尽职调查,被警告、通报批评,并处罚款89万元;于某罡(武汉城市一卡通支付有限公司)因对武汉城市一卡通支付有限公司以下违法行为负有责任:未按照规定存放备付金,被处罚款8万元。

武汉城市一卡通支付被罚89万元:未按照规定存放备付金、未按照规定开展客户尽职调查