公募基金降费潮仍在延续,这一次轮到规模近800亿元的“巨无霸”产品。
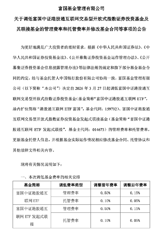
3月26日,富国基金发布公告,宣布下调旗下港股通互联网ETF富国(159792)及其联接基金(A类014673、C类014674)的管理费率及托管费率。管理费率从0.5%/年降至0.15%/年,托管费率从0.1%/年降至0.05%/年,均为同标的ETF中的更低一档。新费率将于3月27日起正式生效。

Wind数据显示,港股通互联网ETF富国紧密跟踪中证港股通互联网指数。截至2025年末,该基金规模已达到794.79亿元,是全市场规模更大的跨境ETF,也是规模更大的单一行业主题ETF。
据公开数据估算,此次降费每年为投资者合计让利约3.34亿元。其中,规模近800亿元的港股通互联网ETF(159792)每年让利约3.18亿元,两只联接基金合计让利约0.30亿元。需要说明的是,上述测算基于截至2025年末的基金规模数据,且未考虑后续规模变动及费率生效后的实际计费天数,结果仅为估算值。
*** 息显示,港股通互联网ETF富国及联接基金聚焦港股互联网板块,覆盖电商、社交、医疗科技等赛道。标的指数中证港股通互联网指数前十大成份股囊括阿里、小米、腾讯、美团等互联网科技龙头,四大巨头权重占比超过53%。

不过,该基金近期表现承压。截至2026年3月25日,基金单位净值为0.7210元。从业绩表现来看,近1月下跌9.82%,近3月下跌16.06%,近1年下跌17.28%,在同类排名中处于“不佳”区间。跟踪标的中证港股通互联网指数同期跌幅也超过13%。

尽管短期表现承压,但业内人士分析认为,随着监管层面明确叫停外卖行业非理性“补贴大战”,行业加速告别“内卷”,盈利修复预期显著升温。叠加腾讯、阿里等头部企业持续加码AI、云计算等核心技术布局,港股互联网板块有望迎来估值与业绩的双重机遇。
综合来看,作为全市场规模更大的跨境ETF,富国基金此次降费在降低投资者持有成本的同时,也进一步巩固了其在同类产品中的优势。
伴随费率改革持续推进,行业“降费增效”已成大势所趋。截至目前,年管理费率在0.15%及以下的基金数量已超1200只,年托管费率在0.05%及以下的基金数量已超2400只。