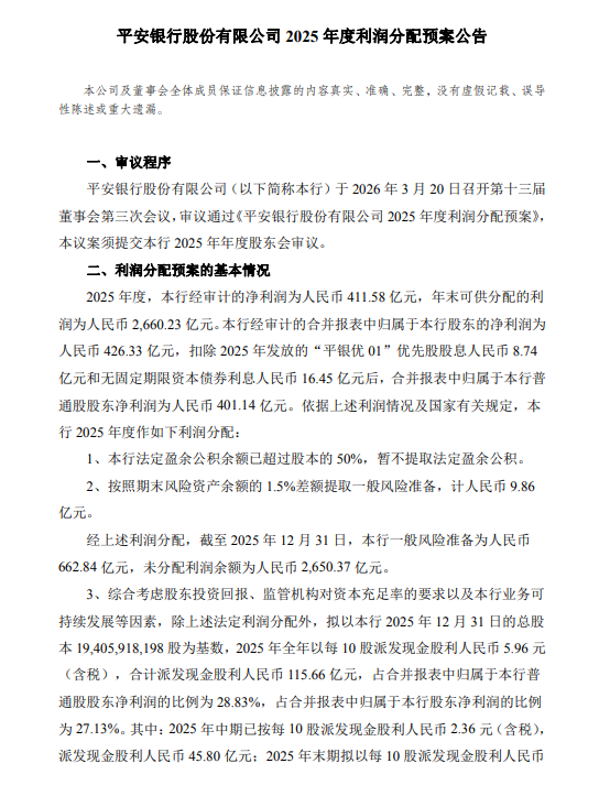
3月20日金融一线消息,平安银行公告,综合考虑股东投资回报、监管机构对资本充足率的要求以及本行业务可持续发展等因素,除上述法定利润分配外,拟以本行 2025 年12 月31 日的总股本 19,405,918,198 股为基数,2025 年全年以每 10 股派发现金股利人民币5.96元(含税),合计派发现金股利人民币 115.66 亿元,占合并报表中归属于本行普通股股东净利润的比例为 28.83%,占合并报表中归属于本行股东净利润的比例为 27.13%。其中:2025 年中期已按每 10 股派发现金股利人民币2.36 元(含税),派发现金股利人民币 45.80 亿元;2025 年末期拟以每 10 股派发现金股利人民币3.60 元(含税),派发现金股利人民币 69.86 亿元。
平安银行解释称,2025年度现金分红总额低于当年净利润的30%,主要考虑因素如下:
1、加强内生资本积累。2025 年,我国宏观经济运行保持稳中有进的态势,但外部环境仍存在不确定性。商业银行在服务实体经济的过程中,仍面临息差收窄、有效信贷需求不足等挑战。本行需加强内生资本积累,以应对外部环境挑战,提升抵御风险能力。
2、满足资本监管要求。近年来监管机构发布的《系统重要性银行附加监管规定(试行)》《商业银行资本管理办法》等规定,均对商业银行的风险管理和资本充足水平提出更高要求。2025 年末,本集团(本行及全资子公司平安理财有限责任公司)核心一级资本充足率 9.36%。本行需加强资本储备,以更好地适应资本监管改革,满足资本充足率监管要求。
3、保障业务稳健发展。本行将坚持金融工作的政治性、人民性,做好金融“五篇大文章”,持续深化战略转型,提升金融服务实体经济的能力。本行需考虑业务发展和战略实施的资本需求,以推动各项业务高质量发展。
综上,本行 2025 年度现金分红方案已充分考虑所处行业特点、发展阶段、自身经营模式、盈利水平、偿债能力、资本需求等因素,兼顾业务持续健康发展与股东综合回报。留存未分配利润将用于本行加强资本积累,支持业务发展和战略实施。本行将坚持“零售做强、对公做精、同业做专”战略方针,强化风险管理,推进业务高质量、可持续发展,持续为股东创造投资回报。


