“95后”美女董事长被查!

0561news 4 0

登录新浪财经APP 搜索【信披】查看更多考评等级

  来源:深圳商报

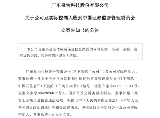
  3月19日晚间,广东泉为科技股份有限公司(证券简称:ST泉为( *** ),股票代码:300716)发布公告称,因公司及公司实际控制人、董事长褚一凡女士涉嫌信息披露违法违规,根据《中华人民共和国证券法》《中华人民共和国行政处罚法》等相关法律法规, *** 决定对公司及褚一凡女士立案。

“95后”美女董事长被查!

  ST泉为表示,目前,公司生产经营情况一切正常,上述事项不会影响公司日常的生产经营活动。在立案调查期间,公司及褚一凡女士将积极配合中国 *** 的相关调查工作,公司会持续关注事态进展情况,严格按照有关法律法规及监管要求履行信息披露义务。

  据公开资料,ST泉为于2017年在深交所上市,致力于新型能源发展和先进光伏技术研发、生产、销售。褚一凡自2023年2月任该公司董事长。

  简历显示,褚一凡,中国澳门籍,无境外居留权,1995年5月出生,研究生学历,曾任上海鸿胜 *** 科技有限公司执行总经理、蓝鲸财经记者、山东雅博科技股份有限公司董事长助理、安徽华晟新能源科技有限公司创新事业部副部长等。

“95后”美女董事长被查!

  图片来源:泉为科技微信公众号

  业绩方面,2023年、2024年,ST泉为分别净亏损1.39亿元、1.19亿元。近期,该公司发布公告,预计2025年亏损3.1亿元至4.34亿元。

  ST泉为表示,2025年光伏行业低价竞争持续激烈,光伏产业链产品价格持续走低,报告期内,主营业务产品光伏组件价格下跌,毛利率为负,公司资金流动性不足,对公司的产供销等经营活动产生显著制约,受此影响公司营业收入大幅下降,但固定费用支出降幅较少。

  与此同时,ST泉为透露,2025年,公司产能利用率不及预期,基于会计准则要求及谨慎性考虑,公司计提资产减值,对本报告期业绩造成较大影响。2025年公司应付账款逾期导致大量诉讼,同时,公司过往会计年度为现阶段已剥离的子公司提供担保,此类逾期、担保案件,大多数已在2025年报告期起诉、判决或调解,公司依据《企业会计准则》的规定计提相应的预计负债。

  二级市场上,截至发稿,ST泉为跌3.69%,报14.11元/股,总市值22.58亿元。

  来源 读创财经