688175,拟重大资产重组!周二起停牌

0561news 2 0

  记者|陈鹏丽

  编辑|张锦河魏文艺  杜波 校对|金冥羽

  在与东珠生态(SH603359,股价6.54元,市值29.17亿元)的重组事宜宣告终止不足两个月后,从事卫星通信业务的凯睿星通信息科技(南京)股份有限公司(以下简称“凯睿星通”)迅速有了新的意向买家。

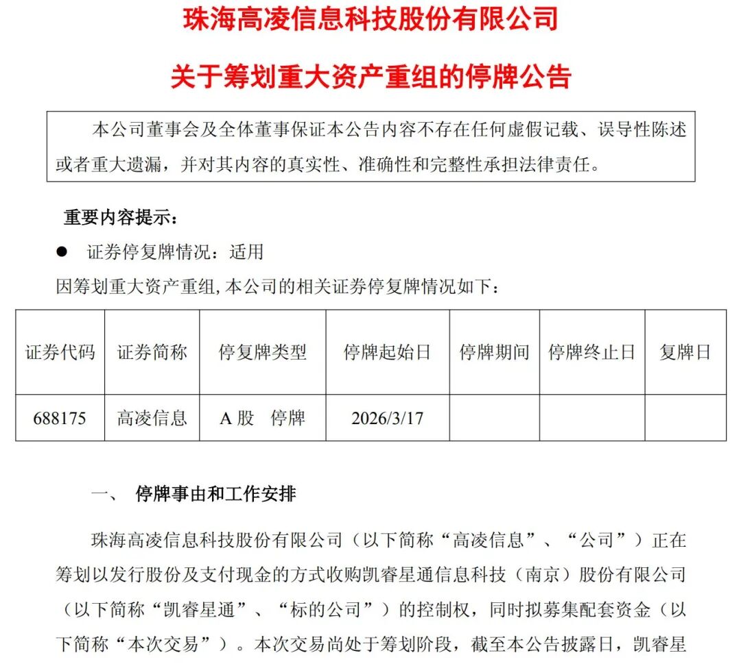
  3月16日晚间,高凌信息(SH688175,股价35.45元,市值45.84亿元)公告称,公司正在筹划以发行股份及支付现金的方式收购凯睿星通的控制权,同时拟募集配套资金。经初步测算,本次交易预计构成重大资产重组,高凌信息股票将自3月17日起停牌。

  《每日经济新闻》记者(以下简称“每经记者”)注意到,计划“接盘”凯睿星通的高凌信息正面临业绩压力。据其不久前发布的2025年度业绩快报,公司已连续两年亏损,2025年归母净利润为-4064.16万元。而标的公司凯睿星通在2025年上半年则实现了近800万元的净利润。

688175,拟重大资产重组!周二起停牌

  凯睿星通曾因估值谈崩终止前次重组

  据高凌信息公告,公司正在筹划收购凯睿星通的控制权,并计划于3月17日开市起停牌,预计停牌时间不超过10个交易日。

  公告显示,本次交易初步确定的交易对方包括史焱、李江华等凯睿星通股东。高凌信息称,史焱、李江华作为凯睿星通的实际控制人,将尽力促成本次交易,以达到高凌信息收购标的公司控制权目的。本次交易对方的范围尚未最终确定,最终交易对方以公司后续披露的公告信息为准。

688175,拟重大资产重组!周二起停牌

  本次交易的标的——凯睿星通,对于资本市场而言并不陌生。就在不久前,它还是另一家上市公司东珠生态的“意中人”。2025年8月27日,东珠生态宣布筹划以发行股份及支付现金的方式收购凯睿星通控股权,并因此停牌。之后,东珠生态透露拟收购凯睿星通89.49%的股份。

  然而,这桩备受关注的重组在历时数月后最终未能成行。今年1月31日,东珠生态正式宣告终止该次交易。关于终止原因,公告解释称,“鉴于市场环境变化等因素,公司与交易对方最终未能就本次交易估值等相关商业条款达成初步一致”。从东珠生态宣布筹划重组到正式终止,前后历时约五个月。

688175,拟重大资产重组!周二起停牌

  如今,距离前次重组“告吹”尚不足两个月,凯睿星通便火速找到了新的合作伙伴。

  不过,每经记者注意到,高凌信息近日发布的2025年度业绩快报显示,2025年公司实现营业收入约2.3亿元,同比下降13.87%;归母净利润约为-4064.16万元,而2024年同期约为-5227.57万元。这意味着公司已连续两年亏损。高凌信息将2025年的亏损归因于当期营业收入、毛利率水平较2024年度有所下降,主营业务盈利未能覆盖运营成本。

688175,拟重大资产重组!周二起停牌

688175,拟重大资产重组!周二起停牌

  标的去年上半年净利润近800万元

  那么,凯睿星通到底是一家怎样的公司,能让两家上市公司接连抛出橄榄枝?

  公开资料显示,凯睿星通成立于2011年,是一家主要从事卫星通信技术与系统研发、生产的高科技企业。凯睿星通官网显示,该公司曾先后参与神舟飞船、登月舱、低轨小卫星星座等多项国家级卫星通信工程项目。公司在卫星通信技术、卫星通信体制、卫星通信IP加速、低功耗小型一体化终端、卫星 *** 管理系统等领域形成了成熟产品及技术优势。

  从财务数据来看,凯睿星通具备一定的盈利能力。据此前东珠生态披露,截至2025年6月30日,凯睿星通未经审计的资产总额为4.48亿元,所有者权益合计2.58亿元;2025年上半年,凯睿星通实现了1.1亿元的营业收入和781.64万元的净利润。

  每经记者留意到,高凌信息的主营业务为军用电信网通信设备和环保物联网应用,服务于国防和政企用户,其业务领域与凯睿星通存在一定交集。对于连续亏损的高凌信息而言,若能成功收购盈利能力尚可的凯睿星通,或将有助于改善其经营状况并拓展新的业务增长点。

  事实上,高凌信息去年也曾经历了一次失败的资产重组,其原计划收购上海欣诺通信技术股份有限公司100%股份的计划于去年6月终止。