通源石油股价飙升,高管高位减持

0561news 2 0

  每经记者|张文瑜    每经编辑|贺娟娟    

  受中东地缘局势影响,A股油气板块近期表现强势,其中通源石油(300164)成为市场关注的焦点之一。

  3月5日盘中,其股价一度冲高至25.96元/股,创下上市以来的历史新高。

  拉长时间线看,今年以来,在地缘冲突、宏观经济周期及国内政策预期等多重因素共振下,油气板块走出了一波独立行情。通源石油在1月份累计涨幅超过130%,市场热度可见一斑。

  就在股价上涨之际,公司高管的减持计划同步出炉。

  2026年2月3日,通源石油发布公告,董事长任延忠、董事兼总裁姚志中计划减持公司股份。从减持时间窗口的设置来看,恰好踩中了3月份股价爆发的高点。截至目前,姚志中的减持计划已实施完毕。

通源石油股价飙升,高管高位减持

  需要厘清的是,尽管公司名称中带有“石油”,但通源石油并不直接生产石油,而是为石油、天然气的勘探开发提供射孔等技术支持和技术服务。

  随着市场的波动,公司股价已从高点显著回落。截至3月13日收盘,通源石油报收19.84元/股,较更高点跌去逾两成。

  通源石油是一家老牌上市陕企,其成立于1995年,2011年登陆深交所创业板,是国内首批创业板油服类上市公司之一。

  作为油气产业链上游服务商,长期以来,通源石油在资本市场表现较为平淡。

  回顾其股价走势,2015年之前曾出现过几次阶段性高点,更高触及16.66元/股;此后几年,股价多在10元附近徘徊。2019年下半年起,公司股价进入低位震荡区间,长期在5元左右波动,直至2025年年中,一直未能突破10元。

  2025年6月,受地缘因素影响,A股油气板块一度活跃,通源石油股价也随之启动。

  自6月13日起,短短五个交易日,公司股价从5.06元/股快速上涨至8.24元/股。不过,这轮上涨势头并未持续,两周内股价便回落至5元附近,随后在5元至6元区间震荡整理。

  进入2026年,油气板块迎来更为强劲的行情。

  1月,在多重因素共振下,油气板块走出独立上涨行情。通源石油当月累计涨幅超过130%,股价更高达到14.43元/股,市场关注度显著提升。

  2月下旬以来,国际油价稳步走高、油轮运价大幅飙升,油气板块应声爆发。

  通源石油自2月24日起开启新一轮上涨行情,从开盘价11.76元/股持续走高。3月5日盘中,股价一度冲高至25.96元/股,创下上市以来历史新高。

通源石油股价飙升,高管高位减持

  不过,随着市场情绪波动和板块轮动,通源石油股价已从高点明显回落。截至3月13日收盘,公司股价报收19.84元/股,较近期高点下跌两成。

  《每日经济新闻》记者注意到,这波飙升背后,资金早已进场埋伏。

  根据通源石油半年报,摩根士丹利在2025年第二季度进入公司前十大流通股东名单,持股比例0.38%;到第三季度时,其持股比例上升至0.42%。

通源石油股价飙升,高管高位减持

  此外,在2025年第三季度,高盛国际、巴克莱银行新进成为公司的前十大流通股东,分别持有301.6万股股份、179.47万股股份。

  股价刷新阶段高点之际,通源石油的高管选择减持部分持股。

  根据公司于2月3日披露的公告,董事长任延忠与董事、总裁姚志中于2月3日一同发布减持计划,拟在公告发布15个交易日后的三个月内,通过集中竞价方式分别减持90万股和5万股,对应占总股本的比例为0.15%和0.01%。

通源石油股价飙升,高管高位减持

  从减持时间窗口的设置来看,恰好踩中了此次股价飙升的高位区间。

  3月9日,通源石油发布公告称,姚志中的减持计划已实施完毕。其在3月6日通过集中竞价方式减持50000股,涉及股份占公司总股本的0.01%。

  与此同时,董事长任延忠也分步实施了减持。

  深交所披露信息显示,他分别于3月5日、3月6日和3月10日通过竞价交易减持55万股、30万股和5.4万股,减持均价依次为24.09元/股、21.96元/股和17.95元/股。整体减持数量已接近此前计划的90.4万股。

通源石油股价飙升,高管高位减持

  从减持节奏来看,相关操作确实集中在股价处于近期高点的阶段。

  通常情况下,当公司股价短期内快速上涨后,原始股东或高管出于规避未来股价不确定性、锁定投资收益的考虑,会选择在相对高位减持。尤其在公司基本面尚未同步出现显著改善、题材热度逐步见顶的背景下,此类减持行为并不少见。

  除了通源石油外,多家上市公司都在近期披露了减持相关公告。

  如二六三(002467)公告称,董事长李玉杰、副总裁孟雪霞及董事会秘书李波减持计划实施完成,分别减持股份100万股、11万股和28万股,合计占公司总股本的0.101%。

  达刚控股(300103)股东英奇管理计划自2026年4月1日至2026年6月30日,通过集中竞价及大宗交易方式减持不超过952万股公司股份,约占公司总股本的3%。

  神州数码(000034)公司董事、高级管理人员陈振坤、高级管理人员吴昊、陆明、潘春雷拟在4月7日至7月6日以集中竞价交易方式减持公司股份合计不超过53.73万股。

  将视角切回通源石油公司本身。

  尽管公司名称中带有“石油”二字,但通源石油并不直接生产石油,而是为石油和天然气的勘探开发提供技术支持与服务。

  其以射孔技术为核心,形成了涵盖定向钻井、测井、射孔、压裂增产等环节的一体化业务。

  自2021年起,通源石油围绕井口天然气回收业务展开布局,正式切入清洁能源领域,截至2025年10月,累计投产天然气井数13口,天然气日处理量更高达30万方,凝析油日处理量更高达100吨。

  2025年前三季度,通源石油实现营业总收入8.6亿元,同比下降0.82%;归母净利润5622.24万元,同比增长16.84%,已经超过了2024年全年净利润。

  分区域来看,北美市场是公司海外业务的重心。通过美国子公司,通源石油布局Permian盆地、落基山脉等页岩油气开发的核心区域,凭借其在射孔技术方面的核心竞争力,与雪佛龙、西方石油等全球能源巨头建立了合作关系。

  2024年,通源石油北美业务实现营业收入8.70亿元,占总营收的70%以上。

  国内市场方面,公司则围绕鄂尔多斯盆地、塔里木盆地、准噶尔盆地、四川盆地等非常规油气开发重点区域展开,业务覆盖国内主要油气田,基本实现重点区域的全覆盖。

  此外,通源石油还通过参股子公司一龙恒业,将业务触角延伸至阿尔及利亚、哈萨克斯坦、利比亚等海外市场,形成多点支撑的国际化布局。

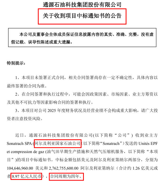
  2025年10月,通源石油中标阿尔及利亚国家石油公司(Sonatrach)的油气项目,合同金额达1.26亿美元(约8.97亿元人民币),服务周期为四年。中标的项目为油气回收和处理,即井口天然气回收业务范畴。

通源石油股价飙升,高管高位减持

  不过,这份“大单”周期长,且短期内尚难在业绩层面兑现。公司也在公告中提示,截至公告期,项目尚未签署正式合同,执行过程中仍可能受到政策、市场、业主方筹资及其他不可抗力等因素影响,存在一定不确定性。

  与此同时,一桩历时已久的股权纠纷也在2025年尘埃落定。

  通源石油与子公司一龙恒业原股东的赔偿事宜,通过法院强制执行程序正式完结。根据安排,原股东以其持有的一龙恒业部分股权抵偿债权,划转股权比例为14.5479%。

  划转完成后,通源石油对一龙恒业的持股比例由28.9890%上升至43.5369%。

  关于股价波动、减持等事宜,每经记者也向其公开邮箱发送采访提纲,公司董秘办相关人士表示,因负责人出差且临近年报披露期,不便作出回复。截至发稿,记者尚未收到对方进一步回应。

  本文不构成任何投资建议,投资者据此操作,风险自担。

  封面图片来源:可灵AI