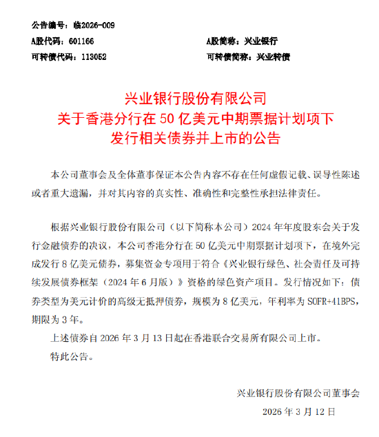
3月12日金融一线消息,兴业银行发布公告称,据兴业银行股份有限公司2024年年度股东会关于发行金融债券的决议,公司香港分行在50亿美元中期票据计划项下,在境外完成发行8亿美元债券,募集资金专项用于符合《兴业银行绿色、社会责任及可持续发展债券框架(2024年6月版)》资格的绿色资产项目。发行情况如下:债券类型为美元计价的高级无抵押债券,规模为8亿美元,年利率为SOFR+41BPS,期限为3年。上述债券自2026年3月13日起在香港联合交易所有限公司上市。

3月12日金融一线消息,兴业银行发布公告称,据兴业银行股份有限公司2024年年度股东会关于发行金融债券的决议,公司香港分行在50亿美元中期票据计划项下,在境外完成发行8亿美元债券,募集资金专项用于符合《兴业银行绿色、社会责任及可持续发展债券框架(2024年6月版)》资格的绿色资产项目。发行情况如下:债券类型为美元计价的高级无抵押债券,规模为8亿美元,年利率为SOFR+41BPS,期限为3年。上述债券自2026年3月13日起在香港联合交易所有限公司上市。
