中信建投黄文涛:2026年政策取向为“稳中求进、提质增效”

0561news 3 0

  来源:中信建投证券研究

  文|黄文涛 刘天宇

  1. 2026年政策取向为“稳中求进、提质增效”,在延续近两年主线的基础上,更加强调“稳”字当头。GDP增速目标为4.5%—5%,既保留了增长导向,也把政策重心进一步转向结构优化和风险化解。

  2. 从财政货币政策搭配看,2026年仍延续更加积极有为的宏观政策框架,但财政端更突出结构优化、货币端更突出价格修复与传导效率。

  3. 报告将“十五五”发展总结为四条主线,即高质量发展、国内大循环、共同富裕和统筹发展与安全。未来五年的政策推进,将是以重大工程为抓手,把产业升级、内需扩容、民生改善、绿色转型和安全保障统合为一个更完整的发展框架。

中信建投黄文涛:2026年政策取向为“稳中求进、提质增效”

  2026年3月5日,十四届全国人大四次会议在人民大会堂举行开幕会,国务院总理李强代表国务院向十四届全国人大四次会议作 *** 工作报告。

中信建投黄文涛:2026年政策取向为“稳中求进、提质增效”

  一、2026年度政策展望

  从政策总基调看,2026取向为“稳中求进、提质增效”,在延续近两年主线的基础上,更加强调“稳”字当头。报告明确提出,发挥存量政策和增量政策集成效应,加大逆周期和跨周期调节力度,切实提升宏观经济治理效能。这意味着2026年政策部署更突出“十五五”开局之年的统筹性、集成性和执行效率,重点不再只是稳增长本身,而是将稳增长、调结构、防风险、促改革放在同一政策框架中加以推进。

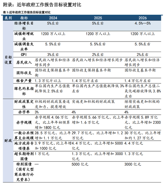
  从经济增长目标看,报告设定2026年GDP增速目标为4.5%—5%,并强调在实际工作中努力争取更好结果。报告同时说明,开局之年这样设定目标,主要是为调结构、防风险、促改革留出空间。与近几年“5%左右”的增长目标相比,2026年的表述更加务实稳健,与“稳中求进”的总基调相呼应,强调区间管理和争取更好结果,既保留了增长导向,也把政策重心进一步转向结构优化和风险化解,本质上是中国在告别传统要素驱动增长模式,向创新驱动和全要素生产率提升模式转型过程中的一次主动调控。

中信建投黄文涛:2026年政策取向为“稳中求进、提质增效”

  具体领域的目标基本保持平稳性和连续性。报告指出,2026年目标包括:城镇调查失业率5.5%左右,城镇新增就业1200万人以上,居民消费价格涨幅2%左右,居民收入增长和经济增长同步,粮食产量1.4万亿斤左右,与上年表述基本一致。单位国内生产总值二氧化碳排放降低3.8%左右。并提出通过改善总供求关系,推动价格总水平由负转正、消费价格合理温和回升。

中信建投黄文涛:2026年政策取向为“稳中求进、提质增效”

  从财政货币政策搭配看,2026年仍延续更加积极有为的宏观政策框架,但财政端更突出结构优化、货币端更突出价格修复与传导效率。与2025年“更加积极的财政政策”和“适度宽松的货币政策”相比,2026年在保留方向一致的同时,把财政资源投向和货币政策目标函数写得更细、更明确。

  财政方面,报告明确赤字率拟按4%左右安排,与去年持平。赤字规模5.89万亿元,一般公共预算支出规模首次达到30万亿元;拟发行超长期特别国债1.3万亿元,拟发行特别国债3000亿元支持国有大型商业银行补充资本,拟安排地方 *** 专项债券4.4万亿元,并强调财政支出更加注重支持提振消费、投资于人和保障民生。

  货币政策方面,报告明确继续实施适度宽松的货币政策,把“促进经济稳定增长、物价合理回升”作为重要考量,灵活高效运用降准降息等工具,优化创新结构性货币政策工具,适当增加规模,并引导金融机构加力支持扩大内需、科技创新和中小微企业,同时促进社会综合融资成本低位运行。

  从全年工作主线看,2026年把“着力建设强大国内市场”放在 *** 工作任务首位,体现出内需仍是最直接的政策抓手。消费方面,报告提出实施提振消费专项行动,制定实施城乡居民增收计划,安排2500亿元超长期特别国债支持消费品以旧换新,设立1000亿元财政金融协同促内需专项资金,并围绕服务消费新场景、下沉市场、文旅赛事康养消费、中小学春秋假和错峰休假、“购在中国”等作出具体安排。投资方面,报告提出中央预算内投资拟安排7550亿元,安排8000亿元超长期特别国债资金用于“两重”建设,并发行8000亿元新型政策性金融工具,带动更多社会资本参与投资,同时引导民间投资向高技术、现代服务业等新赛道拓展。因此,2026年的年度政策主线可以概括为:以消费扩容和有效投资稳住总需求,以新动能培育和改革开放增强增长后劲,以风险化解和政策协同稳定预期、稳定市场、稳定社会信心。

  资本市场发展方面,报告指出,要持续深化资本市场投融资综合改革,进一步健全中长期资金入市机制,完善投资者保护制度,拓展私募股权和创投基金退出渠道,提高直接融资、股权融资比重。对比2025年报告中,在货币政策部分提出“优化和创新结构性货币政策工具,更大力度促进楼市股市健康发展”, 在财税金融体制改革部分提出“加强战略性力量储备和稳市机制建设。改革优化股票发行上市和并购重组制度。加快多层次债券市场发展。” 可以看出,与去年“稳股市”的政策相比,今年的资本市场政策更加注重制度建设和深化改革,新增了两个更具体的制度抓手:投资者保护、创投退出,特别是创投领域的表述从2024年的鼓励发展到2025年壮大耐心资本,再到今年的打通退出渠道,可以看到清晰的政策递进。关于提高直接融资比重方面,近年来我国直接融资比重在10%-15%之间,较2015-2016年25%的峰值有所回落,提高直接融资、股权融资比重,将进一步打通创投的资金链路,有效促进“专精特新”企业拓展融资渠道。

中信建投黄文涛:2026年政策取向为“稳中求进、提质增效”

  二、十五五规划重点展望

  2026年是“十五五”开局之年,也是未来五年发展框架的定调之年。 *** 工作报告专列“‘十五五’时期主要目标和重大任务”,细化形成20项主要指标,具体包括经济发展 3 项、创新驱动 3 项、民生福祉 7 项、绿色低碳 5 项、安全保障 2 项。

  在增长目标表述上,报告没有给出一个固定的五年平均增速,而是提出“国内生产总值增长保持在合理区间、各年度视情提出”,并将其与2035年远景目标衔接,这与“十四五”规划的提法基本一致。这既和我国当前“提质增效”的总体主线相合,也反映出内外部环境不确定性上升背景下,我国对经济调控的灵活度和精细度在持续提高。此前,四中全会在《十五五规划建议》中已经可以看出,“十五五”阶段对总量增长面临的压力更加重视,特别强调需求侧。“十四五”强调结构性问题,要求着力解决城乡发展和收入分配的不平衡。“十五五”加入“有效需求不足,国内大循环存在卡点堵点”描述,强调“就业和居民收入增长压力较大”,并专门指出人口问题。这一系列判断,成为“十五五”规划不设具体增长目标的基础。

  尽管在经济总量目标的表述保持了弹性,但就各分项的具体数值看,2026 年报告中披露的各项指标比《十四五》更细、更高:

  高质量发展方面,报告提出,“十五五”期间全社会研发经费投入年均增长7%以上,与 “十四五”规划目标保持一致,数字经济核心产业增加值占国内生产总值比重达到12.5%,较“十四五”目标提升2.5个百分点。

  民生方面,“十四五”规划中,要求劳动年龄人口平均受教育年限提高到 11.3 年,人均预期寿命提高 1 岁,养老机构护理型床位占比提高到 55%;而 2026 年报告对应写成 11.7 年、80 岁、73%。

  绿色低碳方面,“十四五”主目标写的是单位 GDP 能耗和二氧化碳排放分别降低 13.5%、18%;2026 年报告则把绿色目标集中写为单位 GDP 二氧化碳排放累计降低 17%。

  安全保障方面,2026 年报告把粮食、能源生产能力作为主目标中的两项安全指标单列出来,分别为粮食综合生产能力1.45 万亿斤,能源综合生产能力58 亿吨标准煤。“十四五”虽然有粮食安全、能源资源安全的专章部署,但没有列出定量标准。

  从重大战略任务来看,报告将“十五五”发展总结为四条主线,即高质量发展、国内大循环、共同富裕和统筹发展与安全。高质量发展以科技创新、产业建设、数字中国、美丽中国为核心。内需政策强调坚持惠民生和促消费、投资于物和投资于人紧密结合,大力提振消费、扩大有效投资,促进居民消费率明显提高,政策重心更加突出人口、教育、健康、养老、就业、收入分配等民生领域的系统建设,从总量提升向“人口高质量发展”延伸。统筹发展与安全方面,要求统筹推进房地产、地方 *** 债务、地方中小金融机构等风险有序化解,提高公共安全治理水平。

  最后,从落实抓手看,报告提出围绕“十五五”目标任务,共部署6方面109项重大工程,即引领新质生产力发展28项、现代化基础设施23项、城乡融合发展9项、民生25项、绿色低碳18项、安全保障6项。并特别强调这些工程既涉及“硬投资”,也包含“软建设”。此前,“十四五”期间,共出台102项重大工程项目,相当一部分是交通、能源、电信、水利以及新型基础设施,共5000多个具体项目。未来五年的政策推进,将是以重大工程为抓手,把产业升级、内需扩容、民生改善、绿色转型和安全保障统合为一个更完整的发展框架。

中信建投黄文涛:2026年政策取向为“稳中求进、提质增效”

中信建投黄文涛:2026年政策取向为“稳中求进、提质增效”

中信建投黄文涛:2026年政策取向为“稳中求进、提质增效”

  (1)地缘政治对抗升级风险,中美贸易局势可能升级,美国政策不确定性较大,中东地区形势紧张,俄乌冲突不断,国际局势仍处于紧张状态。全球经济复苏不及预期,发达国家和新兴市场均面临债务问题。(2)国内既有政策落地效果及后续增量政策出台进展可能不及预期,地方 *** 对于中央政策的理解不透彻、落实不到位。(3)经济增速放缓,宏观经济基本面下行,经济运行不确定性加剧。(4)市场情绪存在进一步转劣可能,国际资本市场风险传染也有可能诱发国内资本市场动荡。(5)若经济金融化险进程不及预期,国内部分主体债务违约风险可能上升。