胖东来:“黄金万两大月饼”商标权及不正当竞争纠纷案胜诉

0561news 1 0

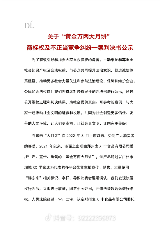
  2月25日晚,胖东来官方账号发布关于“黄金万两大月饼”商标权及不正当竞争纠纷一案判决书公示,公示中提到,2024年以来,市面上出现由郑州麦X丰食品有限公司委托生产,宣传,销售的“黄金万两大月饼”,该产品通过以广州市增城XX零食店为代表的多平台带货主播宣传,销售,大量使用“胖东来”相关标识,字样,导致消费者混淆误认。胖东来发现该侵权行为后,立即进行取证,固定相关证据,并依法提起诉讼进行 *** 。

  人民法院最终判决:郑州麦X丰食品有限公司立即停止侵犯涉案注册商标专用权及不正当竞争行为,赔偿许昌市胖东来商贸集团有限公司,许昌市胖东来实业公司经济损失300万元及 *** 合理开支5万元;广州市增城XX零食店赔偿上述两公司经济损失2000元。

胖东来:“黄金万两大月饼”商标权及不正当竞争纠纷案胜诉

胖东来:“黄金万两大月饼”商标权及不正当竞争纠纷案胜诉

胖东来:“黄金万两大月饼”商标权及不正当竞争纠纷案胜诉