蛇年最后的基金风暴:大V“爱理财的小羊”带货德邦基金growing up ,董事长左畅going down坚称是工作调整

0561news 6 0

专题:与“大V”营销合作属实,监管火速通报德邦基金违规销售,暂停新发,高管遭追责

  炒股就看金麒麟分析师研报,权威,专业,及时,全面,助您挖掘潜力主题机会!

  来源:国际投行研究报告

  蛇年最后的基金风暴:大V“爱理财的小羊”带货德邦基金growing up ,董事长左畅going down坚称是“工作调整”

  1 、大家都放假了吧,不过这个时候就是很多不能见人但不得不见人的新闻出笼的时候。

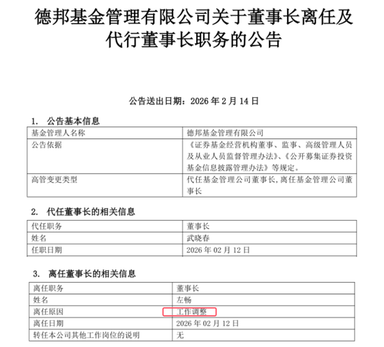
  2 、德邦基金宣布,董事长左畅因“工作调整”下岗,由原财务总监 *** 董事长。

  3 、其实,除了蛇本身,所有人都知道,左畅的下岗是因为遭遇大V 风暴,借大V“爱理财的小羊”带货,德邦基金growing up ,从一家小基金一下子成为百亿基金。

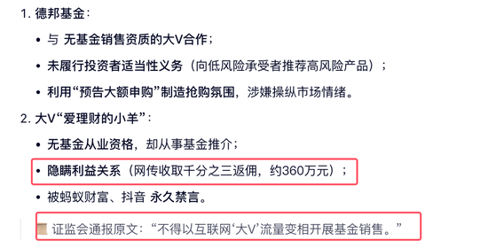
  4 、 *** 对这种行为非常恼火,根据制度给德邦基金处罚是完全正确的,大 V“爱理财的小羊” 已经被所有平台禁言,假如我是德邦董事长,早就站出来承担责任了,下岗是应该的,负责的态度,没有必要羞羞答答。

  5 、德邦基金的事件虽然告一段落,不过事情恐怕没完。假如之后购买的基金能够涨上去,那还好,假如最后收益出问题,那么被投资人起诉是必然的。

蛇年最后的基金风暴:大V“爱理财的小羊”带货德邦基金growing up ,董事长左畅going down坚称是工作调整

  德邦基金风暴时间线

蛇年最后的基金风暴:大V“爱理财的小羊”带货德邦基金growing up ,董事长左畅going down坚称是工作调整

蛇年最后的基金风暴:大V“爱理财的小羊”带货德邦基金growing up ,董事长左畅going down坚称是工作调整

  坚称工作调整

蛇年最后的基金风暴:大V“爱理财的小羊”带货德邦基金growing up ,董事长左畅going down坚称是工作调整

蛇年最后的基金风暴:大V“爱理财的小羊”带货德邦基金growing up ,董事长左畅going down坚称是工作调整

  德邦的大 V

蛇年最后的基金风暴:大V“爱理财的小羊”带货德邦基金growing up ,董事长左畅going down坚称是工作调整

  2026年2月,德邦基金管理有限公司(Debund Fund)因 “网红大V带货基金”事件 引发全市场关注,成为近期中国公募基金行业更具争议的热点案例。该事件不仅导致涉事大V被永久禁言,更引发 *** 专项通报、基金公司高管变动、投资者集体 *** 等连锁反应。

  🔥 一、事件核心脉络

  ✅ 1.导火索:大V“爱理财的小羊”带货

时间:2026年1月12日

操作:

拥有400万粉丝的抖音财经大V“爱理财的小羊”在蚂蚁财富晒出 308.7万元实盘买入 德邦稳盈增长灵活配置混合基金(代码:01XXXXX);

预告“大额调仓”,引导粉丝“跟车”。

结果:

该基金单日申购超 120亿元,规模从不足10亿暴增至 130亿+(增幅超16倍);

德邦基金紧急实施 层层限购,制造“饥饿营销”

   *** 处罚

蛇年最后的基金风暴:大V“爱理财的小羊”带货德邦基金growing up ,董事长左畅going down坚称是工作调整

蛇年最后的基金风暴:大V“爱理财的小羊”带货德邦基金growing up ,董事长左畅going down坚称是工作调整

  工作调整

蛇年最后的基金风暴:大V“爱理财的小羊”带货德邦基金growing up ,董事长左畅going down坚称是工作调整

蛇年最后的基金风暴:大V“爱理财的小羊”带货德邦基金growing up ,董事长左畅going down坚称是工作调整

蛇年最后的基金风暴:大V“爱理财的小羊”带货德邦基金growing up ,董事长左畅going down坚称是工作调整

蛇年最后的基金风暴:大V“爱理财的小羊”带货德邦基金growing up ,董事长左畅going down坚称是工作调整

蛇年最后的基金风暴:大V“爱理财的小羊”带货德邦基金growing up ,董事长左畅going down坚称是工作调整

蛇年最后的基金风暴:大V“爱理财的小羊”带货德邦基金growing up ,董事长左畅going down坚称是工作调整